Feast, Dining Table Set // Personal Project
April, 2019
Solidworks / Keyshot / Sketching / Sketch Modelling















The project came about from wanting to design a piece of furniture around hairpin-style legs. From the quick sketches, developed two ideas that weren't overly complex or intrusive. The first incorporating a glass top and angled table top ends, with the legs inset into the ends. The second was a simplification of the design: scrapping the glass, offsetting and reducing the size of the gap, and fully attaching the legs underneath, extending them past the edge of the table tops.
This second concept was then turned into a rough sketch model made with some tack and cocktail sticks to make repositioning the legs easy. With that in view, I sketched some possible legs for the benches, keeping in mind it was to match the table, and be able to take the weight of a few people. The design I came to has the legs offset towards the back of the bench to better support the weight of people sitting straight, which is positioned above the hips. A model of this was made in the same way as the table to see how well they worked together.
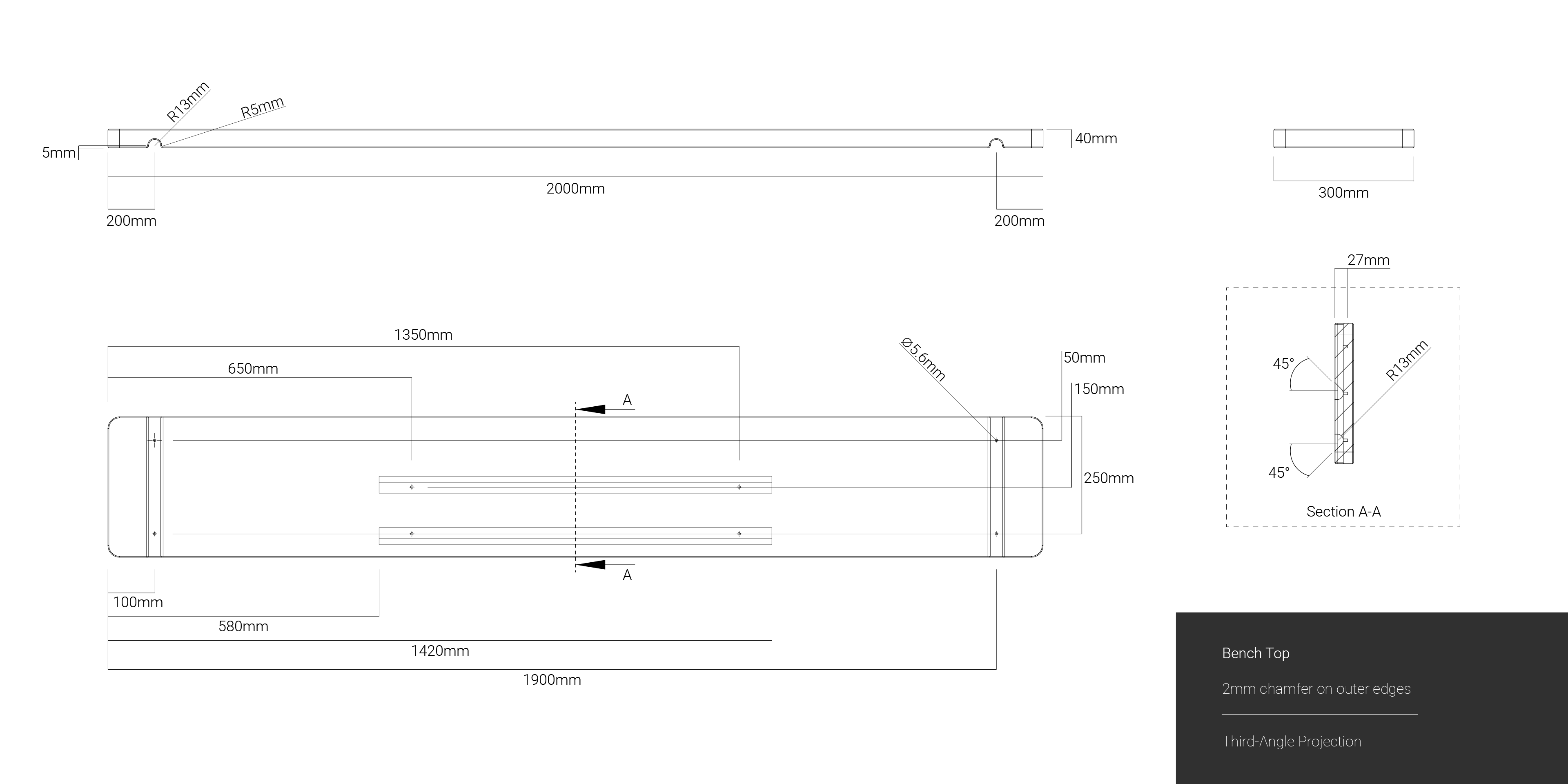
The original SolidWorks model was made with a leg diameter of 12mm (1mm wall thickness) to emulate the wire look of hairpin legs. After testing in simulation, it was proven to be too weak to function properly, so the tubes' diameter was increased to 25x2mm, giving it a larger presence, but ensuring it wouldn't crumple under normal use. Using the same bend radius as the 12mm tubing, the insides of the bend are susceptible to wrinkling, but this is a potential differentiating factor from similar designs.




